logo dark logo light logo
  • About
    • Our school
    • Principal’s message
    • Work with us
    • Facilities
    • School community
    • Campuses
    • Publications & Policies
    • Digital Technology
    • Parent – Teacher Interviews – Compass Conferences
    • BYOD STUDENT DEVICES
  • Events
    • Upcoming events
  • Learning
    • Teaching & Learning
    • Years 7-9
    • Years 10-12 (VCE)
    • Years 11-12 (VCE-VM)
    • Years 11-12 (VET)
    • Academies
      • Select Entry Academic Learning (SEAL)
      • Art Academy
      • Dance Academy
      • Sports Academy
      • Basketball Academy
      • Netball Academy
      • Soccer Academy
  • Enrolment
    • Year 7 enrolment
    • Enrolment information
    • Submit an application
  • Beyond Class
    • Student support & wellbeing
    • Careers
    • Libraries
    • Performing Arts
    • Instrumental Music
    • Debating and public speaking
    • Student Leadership
    • House Program
    • Overseas camps
  • International
    • International Students
  • Contact
    • Contact Us
    • Venue Hire
logo dark logo light logo
  • About
    • Our school
    • Principal’s message
    • Work with us
    • Facilities
    • School community
    • Campuses
    • Publications & Policies
    • Digital Technology
    • Parent – Teacher Interviews – Compass Conferences
    • BYOD STUDENT DEVICES
  • Events
    • Upcoming events
  • Learning
    • Teaching & Learning
    • Years 7-9
    • Years 10-12 (VCE)
    • Years 11-12 (VCE-VM)
    • Years 11-12 (VET)
    • Academies
      • Select Entry Academic Learning (SEAL)
      • Art Academy
      • Dance Academy
      • Sports Academy
      • Basketball Academy
      • Netball Academy
      • Soccer Academy
  • Enrolment
    • Year 7 enrolment
    • Enrolment information
    • Submit an application
  • Beyond Class
    • Student support & wellbeing
    • Careers
    • Libraries
    • Performing Arts
    • Instrumental Music
    • Debating and public speaking
    • Student Leadership
    • House Program
    • Overseas camps
  • International
    • International Students
  • Contact
    • Contact Us
    • Venue Hire
Mobile Logo
  • About
    • Our school
    • Principal’s message
    • Work with us
    • Facilities
    • School community
    • Campuses
    • Publications & Policies
    • Digital Technology
    • Parent – Teacher Interviews – Compass Conferences
    • BYOD STUDENT DEVICES
  • Events
    • Upcoming events
  • Learning
    • Teaching & Learning
    • Years 7-9
    • Years 10-12 (VCE)
    • Years 11-12 (VCE-VM)
    • Years 11-12 (VET)
    • Academies
      • Select Entry Academic Learning (SEAL)
      • Art Academy
      • Dance Academy
      • Sports Academy
      • Basketball Academy
      • Netball Academy
      • Soccer Academy
  • Enrolment
    • Year 7 enrolment
    • Enrolment information
    • Submit an application
  • Beyond Class
    • Student support & wellbeing
    • Careers
    • Libraries
    • Performing Arts
    • Instrumental Music
    • Debating and public speaking
    • Student Leadership
    • House Program
    • Overseas camps
  • International
    • International Students
  • Contact
    • Contact Us
    • Venue Hire
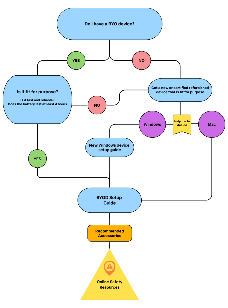
Buying Guide Decide Windows Guide BYOD Guide Accessories Online Safety Resources

Choose a device

Help me to decide

Windows Setup guide

BYOD Guide

Recommended Accessories

Online Safety Resources

Yr 7-8 Campus

356 Bluff Rd, Sandringham +61 3 8599 0500 Mon - Thu 8:15 AM - 4:30 PM Fri 8:15 AM - 4 PM

Yr 9-12 Campus

11 Holloway Rd, Sandringham +61 3 8599 0500 Mon - Thu 8:15 AM - 4:30 PM Fri 8:15 AM - 4 PM

Quick Links

Privacy Policy Latest newsletter Archived newsletters Campion - Booklists Find My School

Compass

Compass allows you to easily access up-to-date information about your child and our school.

Sign in
© Sandringham College.
All rights reserved.
Sandringham College is accredited under the Department of Education’s CRICOS registration (CRICOS provider name and code: Department of Education and Training, 00861K). For further information refer to www.study.vic.gov.au